Step 03
-
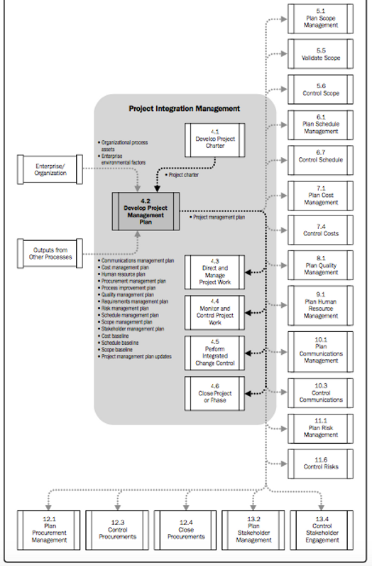
Process : 4.2. Develop project management plan.
-
Phase : Planning.
-
Area : Integration.
-
Documents of reference.

Develop Project Management Plan is the process of defining, preparing, and coordinating all subsidiary plans and integrating them into a comprehensive project management plan.
The key benefit of this process is a central document that defines the basis of all project work.
The project management plan defines how the project is executed, monitored and controlled, and closed.
The project management plan’s content varies depending upon the application area and complexity of the project.
It is developed through a series of integrated processes extending through project closure.
This process results in a project management plan that is progressively elaborated by updates, and controlled and approved through the Perform Integrated Change Control (Section 4.5) process.
Projects that exist in the context of a program should develop a project management plan that is consistent with the program management plan.
For example, if the program management plan indicates all changes exceeding a specified cost need to be reviewed by the change control board (CCB), then this process and cost threshold needs to be defined in the project management plan.
Project Planning Process :
5 steps to project management planning.
Project planning process -
How to build effective project plans.
What goes into a Project plan
Matriz de planificacion.
( spanish ).


